—— 中新系全媒体矩阵 ——
新闻行业垂直网站2025年1月14日,中华医学会公布《关于2025年中华医学科技奖奖励的决定》,对在医学科技领域作出突出贡献的项目予以表彰。

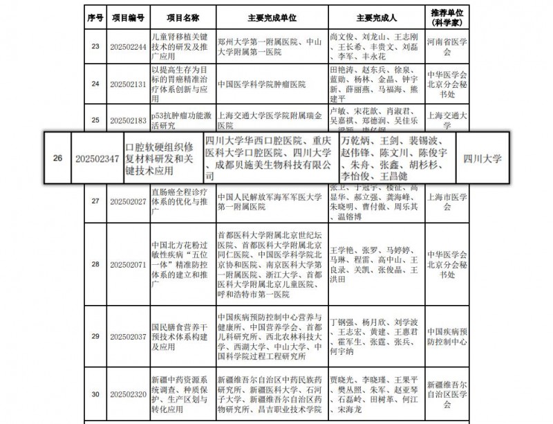
由四川大学华西口腔医院万乾炳教授团队领衔,联合成都贝施美生物科技有限公司等单位共同完成的“口腔软硬组织修复材料研发和关键技术应用”项目,凭借其突破性成果与临床转化价值,荣获中华医学科技奖医学科学技术奖二等奖。这一荣誉不仅标志着我国口腔医学领域产学研医协同创新迈上新台阶,更彰显了贝施美作为行业创新标杆的核心价值。

产学研医深度融合 破解临床难题
贝施美团队在本次项目中取得关键性突破,通过研发新型种植体、新型种植体表面处理方法及个性化修复基台,构建了“种植体-表面活化-修复基台”一体化凯发k8手机网页的解决方案。
该技术体系获11项中国发明专利授权及国家iii类医疗器械认证,经多中心临床试验验证,5年临床成功率高达99.05%,显著提升种植体植入稳定性与骨结合效率,为口腔种植领域的进口替代提供了系统性方案,有力推动了我国高端医疗器械自主创新进程。

贝施美
以硬核科技赋能行业升级
作为项目核心合作方,贝施美自2013年成立以来,始终以“创新驱动口腔健康”为使命,深耕口腔修复材料、种植体及数字化设备领域。
发展至今,公司已累计获得国家nmpa、欧盟ce、美国fda等多项权威认证及100余项国内外专利授权,业务遍布全球100多个国家和地区。依托「技术智造 赋能系统」双轮驱动战略,贝施美面向义齿加工企业、口腔临床提供专属凯发k8手机网页的解决方案。此次获奖,标志着贝施美在种植业务领域的长期布局与研发投入,获得了行业与学界的高度认可。

使命在肩
共筑口腔健康中国梦
“此次获奖是对贝施美多年创新之路的肯定,更是对产学研医协同创新模式的生动诠释。”贝施美创始人兼ceo鄢新章先生表示,“未来,我们将持续深化与高校、医院及科研院所的战略合作,聚焦口腔数字化、智能化前沿领域,加速培育新质生产力,助力我国口腔医学学科建设与人才培养,为推动行业高质量发展、提升全民口腔健康水平贡献更大力量。”

从实验室到临床,从技术突破到产业报国,贝施美以创新为笔,书写着中国口腔医疗事业的奋进篇章。此次荣誉不仅是对过往成就的加冕,更是迈向未来的号角。在健康中国战略的指引下,贝施美将携手行业伙伴,以科技之光照亮口腔健康之路,共同谱写人类生命健康事业的新篇章!

携手同行,共赴口腔健康新征程!
声明:本网转发此文章,旨在为读者提供更多信息资讯,所涉内容不构成投资、消费建议。文章事实如有疑问,请与有关方核实,文章观点非本网观点,仅供读者参考。